暗器唐山怎样搭配阵容(唐门唐三暗器搭配最新)

暗器唐山怎样搭配阵容(唐门唐三暗器搭配最新)插图

暗器唐山怎样搭配阵容(唐门唐三暗器搭配最新)插图1

大家好,我是正在分析暗器百解的何二维一。

昨天维一收到了大量粉丝的私信,要求给大家迅速的出一期有关于唐门唐三的玩法全解,其实说实话维一觉得目前出唐门唐三的全解攻略也不是不行,但是在官方正式更新暗器大版本前的公告中曾有这么一段:

暗器唐山怎样搭配阵容(唐门唐三暗器搭配最新)插图2

在唐门唐三和暗器系统上线的10天内,官方保留对暗器系统各方面的调整权利,但整体调整的次数不会超过3次,因此维一本是想等这10天过去了再做唐门唐三的魂师图鉴攻略的,奈何大家热情太高,因此今天的攻略文章我们就先来对唐门唐三进行一次全面的攻略分析,后续如果官方对暗器系统和唐门唐三做出了调整修改,维一也会再次更新攻略,希望大家知悉这个前提。

PS:以下文章维一都会简称唐门唐三为“暗三”,这是继锤三和草三后的又一个小三!

首先我们来细致的分析暗三的【暗器百解】+4个暗器技能:

暗器唐山怎样搭配阵容(唐门唐三暗器搭配最新)插图3

首先我们看到的是随着暗三星级提升而效果也会随之提升的【暗器百解】,这个技能有几个重点需要我们进行关注:

【暗器百解】可以使暗三的暴击率和暴伤有所提升,算上暗三本就不低的暴击率,所以当暗三的星级提升上去了之后,他并不缺暴击率,所以暗三的加点普遍应该以暴伤为主【暗器百解】阐述了暗三的装填弹药原则,总之以暗三行动1轮为1回合计算,每有3名队友使用暗器技能,暗三会装填2枚弹药,战斗开始和暗三回合结束时,按照存活队友的数量暗三最多可以装填6枚弹药,也就是说暗三1轮行动最多可以装填8枚弹药,因此理论上暗三+3名强攻/敏攻队友,可以支撑他们4人在1轮行动中全部使用【暴雨梨花针】技能,这也是暗三在悬赏中打出高伤害的基础策略每有1名队友使用过暗器技能,暗三的伤害都会永久提升,最高在10星状态下可提升216%

【暗器百解】可以说是暗三使用暗器的规则,因此理解好【暗器百解】的规则对于我们用好暗器系统也会有很大的意义。

暗器唐山怎样搭配阵容(唐门唐三暗器搭配最新)插图4

接下来是暗三的普攻暗器【无声袖箭】的技能解析:

作为普攻技能,【无声袖箭】其实并没有太大的变数,唯有一点大家可以关注,那便是在暗三使用过其它暗器技能后,【无声袖箭】的伤害会有最高10层250%的提升,虽然只能持续1次伤害,但在部分时刻当暗三弹药不足时,【无声袖箭】也不失为一个很好的过渡单体伤害技能

暗器唐山怎样搭配阵容(唐门唐三暗器搭配最新)插图5

接着我们看到的是暗三最为重要的单体输出暗器【暴雨梨花针】,可以说大家如果想用暗三来打悬赏,那么SSR暗器【暴雨梨花针】那是必须要有的,同时不仅要有,而且还得有一定的星级和等级才行:

刚刚我们讲到的【暗器百解】中说到暗三1回合理论上最多可以装填8枚弹药,而配合到暗三+3名强攻/敏攻队友则刚好是1回合内4次使用【暴雨梨花针】,并且当有3名队友在暗三行动之前使用过此技能,暗三还可以最多提升9段伤害,最终就是9+9=18段伤害,并且在【暴雨梨花针】10星的效果下,暗三在18段攻击后还能无消耗自动释放一次【暴雨梨花针】,因此大家想要在悬赏中用暗三打出高伤害,至少7星的暗三+10星且80级的【暴雨梨花针】是一个质变的门槛【暴雨梨花针】的每1段伤害间都会有10%的伤害递增,因此18段伤害对于暗三来讲,也是一个对最终伤害的提升

大家如果想用暗三来打悬赏,上面维一的介绍大家可以关注一下,虽然没有到达这个门槛也是可以用的,但暗三的伤害也会大打折扣,所以7星暗三+10星【暴雨梨花针】的成本......应该也是不低的,这就是想玩暗器系统的朋友们需要提前考虑好的问题了。

暗器唐山怎样搭配阵容(唐门唐三暗器搭配最新)插图6

接着我们看到的是暗三的另一个单体输出暗器【诸葛神弩】,相对于【暴雨梨花针】的单体爆炸输出而言,【诸葛神弩】的特点是对有护甲的敌方会造成更加可观的伤害,因此算上对护甲目标必定暴击、按照对方拥有护甲的数量来进行增伤、对护甲敌人的额外伤害提升、击破护甲后的额外附加伤害等因素,维一认为【诸葛神弩】应该在PVP中会有不错的效果和发挥,特别对于拥有护盾和防御超高的敌人来讲,【诸葛神弩】的伤害应该会有奇效,毕竟暗器伤害本身就是无视防御的。

暗器唐山怎样搭配阵容(唐门唐三暗器搭配最新)插图7

暗器唐山怎样搭配阵容(唐门唐三暗器搭配最新)插图8

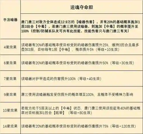
最后我们看到的是暗三的最后一个手法暗器【追魂夺命胆】,这个技能是一个控制/防辅系队友可以分担使用的暗器技能,同时也是一个群体伤害技能:

【追魂夺命胆】不仅可以概率给对方施加【中毒】状态,同时对于拥有5层【中毒】状态的敌人会有概率【眩晕】的效果同时此暗器还能概率使对方受到的暗器伤害提升一定比例,因此这个技能配合刚刚我们说到的【诸葛神弩】,在PVP中进行搭配使用会有不错的效果目前PVP的人权卡独孤博可以非常可观的提升【追魂夺命胆】的威力,果然是毒斗罗曾经使用过的暗器,这层羁绊策划还是拿捏到了

总体上来说,【追魂夺命胆】是一个兼具群体和控制的暗器技能,在配有独孤博的PVP队伍中应该有不小的可挖潜力,但前提也是【诸葛神弩】得有一定的练度。

介绍到这里我们也把暗三和他全部能使用的技能与暗器进行了细致的分析,因此我们便能简单得出这几个有关暗器的结论:

暗器伤害的上限并不低,但是前提是得有一定的练度,维一这里指的练度是暗三和不同暗器本身的练度都需要,例如刚刚说到的用暗三打悬赏的【暴雨梨花针】便是一个典型的代表暗三的暗器搭配目前其实并没有太大的悬念,在上线的暗器并不多的情况下,有【暴雨梨花针】的话肯定是要带的,而没有则用【诸葛神弩】勉强替代下,但是没有【暴雨梨花针】也同时意味着你很难用暗三在悬赏中打出高伤害暗器伤害本身可以无视防御,相当于本身就是自带100%破甲状态,另外绝大部分的暗器都会有不低的对护甲的增伤效果,因此使用暗器在未来的PVP当中肯定会有一定的作用,特别对于破解肉队或护盾队可能对有一定的针对性效果关于暗器系统和暗三的成本问题,维一认为这就相当于我们在培养一位新魂师的同时还需要同时培养至少1个暗器,考虑到SSR暗器的培养成本本身就不算低,首先获取方式只能靠抽暗器觉醒,其次抽到后升星则需要继续抽or用多出的暗三碎片来换,而未来肯定还会上线全新的SSR暗器,因此培养暗器就意味着我们需要同时培养暗三+1-N个暗器,这点对于想玩暗器系统的朋友来说是需要提前想明白的,虽然时间可以解决一切问题,但时间的合理分配利用其实本身就是一个问题

今天攻略的最后一部分还是照例给大家来讲一下暗三在不同战斗环境下的阵容推荐:

暗器唐山怎样搭配阵容(唐门唐三暗器搭配最新)插图9

上面这套阵容的理想状态是暗三+独孤博+古榕+宁荣荣+宁风致+戴沐白,利用独孤博的【中毒】和【减伤】+吞buff特点,可以非常好的保护整个对方的生存力,并且独孤博+宁荣荣+另外一位辅助还能在魂力不足时使用【追魂夺命胆】进行攻击,最后利用唐三的群体暗器攻击不断增伤的特点,外加独孤博的【碧磷幻境】来对敌方的血量进行消耗,这个阵容需要暗三达到不低的练度才能起到比胖子更好的作用,因此对于刚刚才上线的暗三来说,这应该才是最大的难关。

暗器唐山怎样搭配阵容(唐门唐三暗器搭配最新)插图10

接着我们看到的是暗三的打悬赏阵容,这个阵容其实逻辑就是需要3位强攻/敏攻的队友不断使用【暴雨梨花针】来凑暗三18次的攻击段数,从而触发无消耗自动释放一次的效果,同时在这3位队友的选择中,大师的2技能可以被动加攻,御风的2技能可以被动增伤,京灵的2技能可以被动提升全队队友的暴伤和暴击率,因此他们在不断使用【暴雨梨花针】的过程中也不会影响到增伤的辅助效果,实乃暗三的最佳队友,而如黄远这些需要使用技能才能起到增伤效果的就不太适合暗三体系了。

此外鬼魅和火舞全程锁定4技能即可,暗三+大师+御风+京灵直接自动挂【暴雨梨花针】,速度方面要不就是暗三超越3位队友排在第3个行动,要不就是慢于5位队友最后行动即可,这样理解会稍微简单一些,至此暗三这套无脑悬赏打伤害阵容级配好了,全程自动省心省力,同时并不需要其他5位队友有太高的练度,只需要暗三具备较高练度即可打出数百亿的伤害,当然之前维一也讲到的想要暗三有一定的练度,那投入也差不多可以......

今天的暗器全解和暗三全解攻略还是希望能给大家带来一些帮助,毕竟是新上线的东西,变数未来应该是存在的,维一也会在未来有了更多的信息后给大家进行暗三魂师图鉴攻略的更新,还请大家能持续期待!今天的攻略就到这里,感谢大家的支持!

暗器唐山怎样搭配阵容(唐门唐三暗器搭配最新)插图11