新神奇传说3道具详解(传奇3元素觉醒)
今天同样也给大家带来手游内部号攻略,这也是大部分手游爱好者所关心的问题,很多玩家为此走了许多弯路,那它到底有什么魔力呢?每天648-2000千充值,游戏开局5-1w充值等基础福利,中期、后期福利具体情况不明。虽然这种号很好,但是数量非常稀少,目前 【忘川互娱】已经成为这一方面的主流,发888获取内部号

本次登岛测试不少岛民在纠结如何洗装备潜能,今天为大家带来了潜能玩法的相关介绍以及各部位潜能的最优选择
提升装备潜能时,稀有-史诗建议制作紫色装备来刷出史诗或神器潜能后(神器潜能概率极低),传授潜能至你身上的装备,制作出无用的稀有潜能装备分解即可,且分解后有概率可获得中级物品结晶。
武器史诗潜能建议用精英副本试炼模式给的史诗潜能100%卷,衣服和通用防具也可以考虑使用主线以及7日活动送的潜能卷轴上史诗。



如果嫌麻烦可使用70钻石购买终极魔方进行洗练,有15%几率将稀有-史诗

史诗-神器可以通过小熊币商店的10%神器潜能卷看运气上,也可以使用40钻石购买超级魔方用数量堆质量。

潜能都到神器后,建议优先将装备潜能开三孔,也就是变为三词条潜能在进行洗属性,开三孔的道具可通过游戏内的活动获得。
例如公测版本会出的苍洱集市里面可以使用活动币兑换铜色刻印的印章,对有潜能的装备使用有30%概率开出第三条潜能。

如果没开出三孔但是防具到了神器潜能,可以先使用怪异魔方洗一洗主属性+任意的潜能过度。只要第一条潜能品级达到神器级后,无论什么魔方洗都不会掉级。
如果想将第二、三条词条洗练至神器级别,可以留意下不同魔方洗出第二、三条属性的概率也不同

接下来分享下无痕在目前版本理解的各个部位最佳词条搭配
武器:领主攻击力百分比>暴击率/物理、魔法攻击力百分比>主属性>物理/魔法伤害增加
领主攻击力百分比加的评分最高,其次暴击率与物理攻击力百分比的评分和收益>主属性
之所以将物理/魔方伤害百分比增加最后
可以参考神射手的超级技能收益,5%的暴击率对等的是15%物理伤害
而武器神器潜能暴击率可以达到4.5%,而物理伤害增加也是这个数值
所以武器的物理伤害增加收益明显很低,且评分低于前几者。
至于无视防御目前版本BOSS防御力总体不高,收益很低,而且不加评分。

最佳词条搭配:双领主+暴击率/双领主+物理/魔法攻击力百分比(理论上可以洗出3领主)
普通玩家请勿强追潜能,无痕本测氪金3K,其中一半都是拿去洗魔方陷了进去。
防具类输出最佳搭配:三主属性/两主属性+全属性(SAA/SSA/SSS)
辅助为主的光之魔导师可以考虑配上技能冷却时间减少潜能的帽子,减益效果持续减少的衣服不过收益略低
以评分为主的各职业,可以在腰带选择命中率评分加成大于主属性、披风贯穿率高于或持平主属性、护肩格挡率高于或持平主属性。
输出为主的暴击率堆上去后(比喻打本必吃暴击药),可以将手套主属性潜能洗为暴击伤害,但评分加成低于主属性。
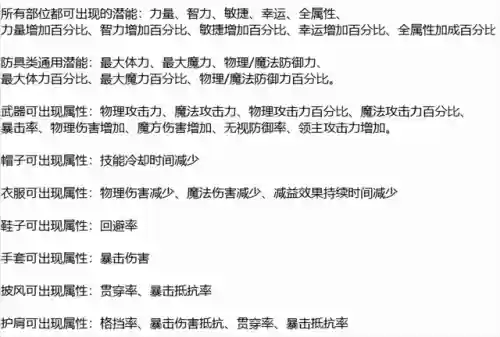
以下为各个部位所能出现的潜能:


